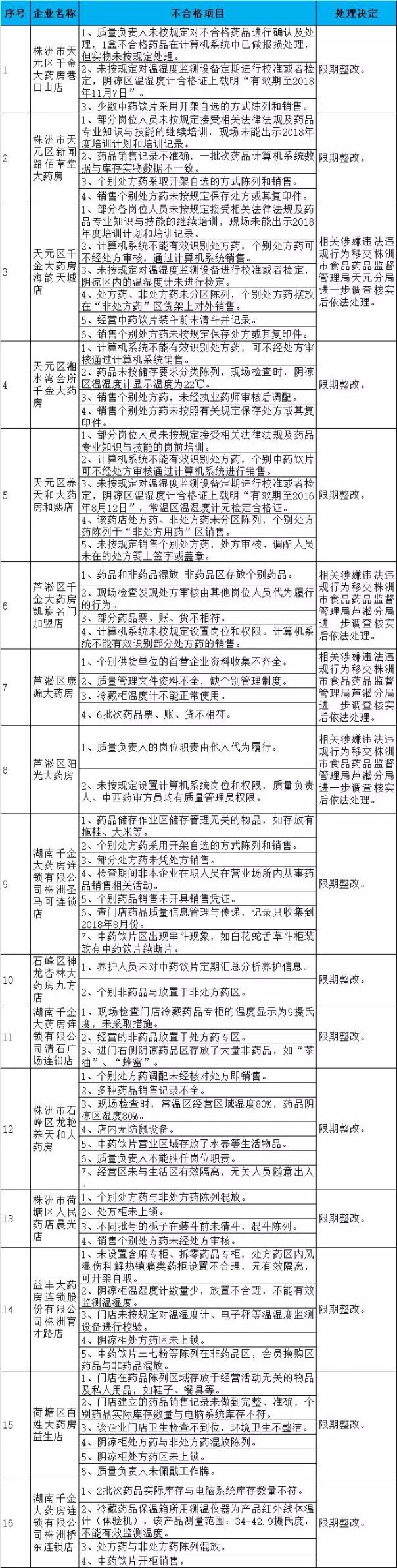
近日,湖南省株洲市药监局将16家药店飞行检查情况进行了公示,4家药店涉嫌违法违规行为被移交相关部门,12家药店被责令限期整改,无一幸免。
公示显示,2018年12月4日-6日,株洲市局对城区16家药店进行飞行检查。其中,天元区千金大药房海韵天城店、芦淞区千金大药房凯旋名门加盟店、芦淞区康源大药房、芦淞区阳光大药房等4家企业涉嫌违法违规行为被移交相关部门进一步调查核实后依法处理。
株洲市天元区千金大药房巷口山店、株洲市天元区新闻路佰草堂大药房、天元区千金大药房海韵天城店等12家被责令限期整改。
近期,除湖南株洲外,湖南郴州也对辖区药店进行了飞行检查。
11月8日,湖南郴州市药监局发布2018年药品零售企业飞行检查处理公告称,2018年10月16日—11月2日,该局对辖区内24家药品零售企业进行了飞行检查,24家企业全都存在问题,并要求限期整改。
(来源:药店经理人整理)
News
相关文章
2021-12-31
2022-01-05
2022-01-08
2022-01-08
2022-01-08
2022-01-11
2022-01-12
2022-01-12
2022-01-14
2022-01-14
Next
下一篇